COVID-19仍然肆虐全球,给全世界人民的生命健康和社会经济造成极其严重的威胁。天然免疫反应在抵抗病毒感染中发挥重要作用,反过来病毒为了生存进化出多种机制拮抗宿主的天然免疫反应,因此阐明新冠病毒与宿主天然免疫相互作用的机制对于了解其致病机理具有重要作用。
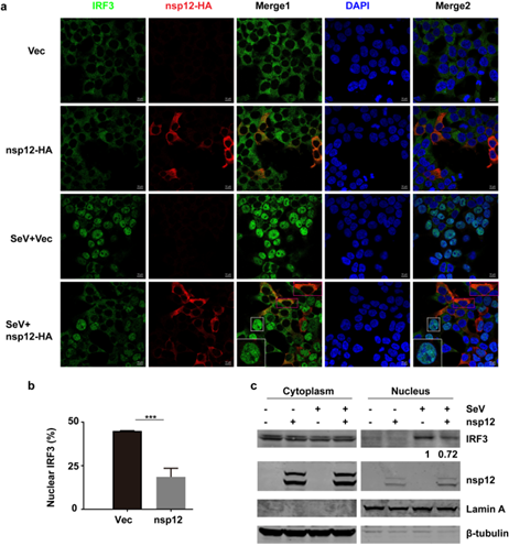
前期病原生物学研究所王健伟课题组在Nature Communications发表的研究初步阐明新型冠状病毒天然免疫逃逸机制的研究,报道了SARS-CoV-2感染进程中的干扰素反应,系统筛选了病毒编码蛋白对于干扰素产生和下游信号通路的影响。本研究在之前筛选的23个SARS-CoV-2编码蛋白对于I型干扰素产生影响的基础上,进一步对SARS-CoV-2的聚合酶nsp12拮抗I型干扰素的作用及机制进行了深入研究,并于2021年2月26日在Cellular & Molecular Immunology杂志发表题为《SARS-CoV-2 nsp12 attenuates type I interferon production by inhibiting IRF3 nuclear translocation》的论文。该研究发现nsp12可以抑制仙台病毒和poly(I:C)介导的I型干扰素的产生,而对于干扰素下游信号通路则无抑制作用。nsp12作用于重要转录因子IRF3的下游,但并不影响IRF3的磷酸化,而是通过抑制IRF3的核转移从而抑制I型干扰素的产生。最后通过突变,发现nsp12聚合酶活性位点突变体仍然可以抑制IRF3的核转移,进而抑制I型干扰素的产生,说明nsp12拮抗I型干扰素产生的作用与其聚合酶活性无关。

王健伟研究员为通讯作者,相子春研究员和雷晓波研究员为共同通讯作者,病原所博士研究生王文静、北京大学周卓副研究员和病原所肖霞博士为共同第一作者。该研究工作得到了国家科技重大专项(2018ZX10733403, 2018ZX10101001和2018ZX10301401)、国家重点研发计划(2020YFA0707600)、国家自然科学基金(81930063,81971948,81772201和 31670169)和beat365手机版官网医学与健康科技创新工程(2016-I2M-1-014)等项目的资助。
论文链接:https://www.nature.com/articles/s41423-020-00619-y
文图|病原生物学研究所